91黑料

91黑料

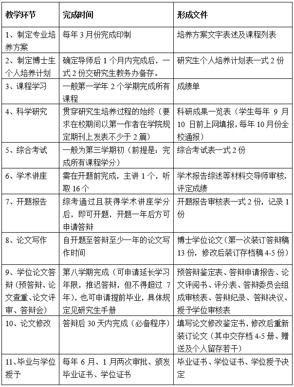
91黑料 博士生教学培养过程一览

来源:教务办公室 发布时间:2019-03-26

博士培养一览表.png



官方微信 91黑料 86-10-82509171 [email protected]

版权所有©91黑料-91黑料全网热榜|黑料实时更新 京ICP备05066828号-1